Services

Our Services

- We provide Telemedicine practice only.

- We will take Rs. 50/- Only by every patient as Registration Charges.

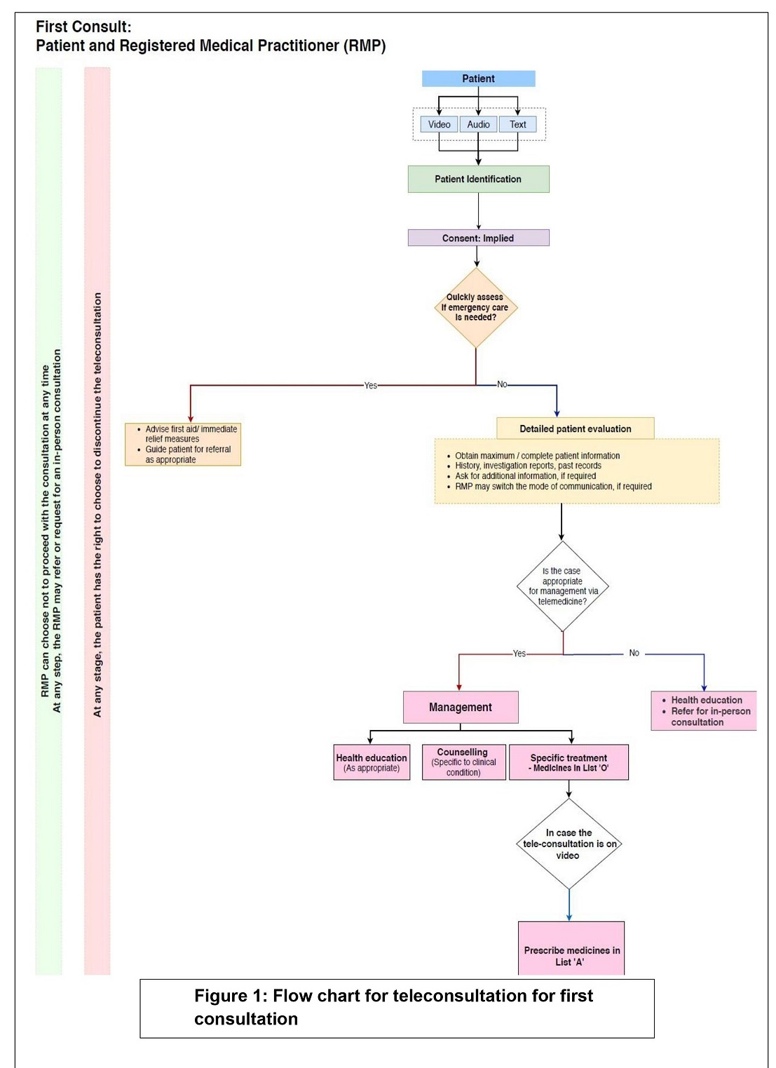
1. Flow chart of teleconsultation for first consultation

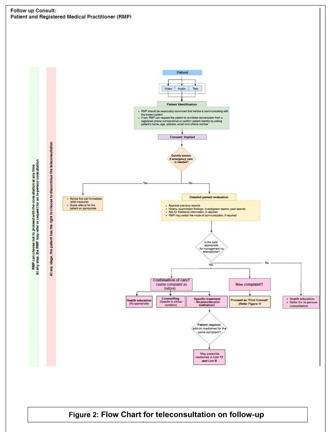
2. Flow chart for teleconsultation on follow-up

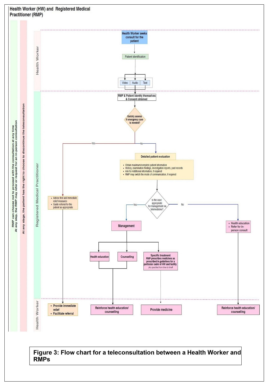
3. Flow chart for a teleconsultation between a Health Worker and RMPs

Work Process Flow:

Copyright © 2022-23 | All rights resereved